Quinterock @o_quinterock
Hidalguense de corazón ❤️ || Medicina de Urgencias || Hermosillo, Son. 🇲🇽. PRIMUN NON NOCERE. 🩺 Hermosillo, Sonora Joined January 2011-
Tweets1K
-
Followers254
-
Following416
-
Likes2K
Ratio Ventilatorio (RV) PCO2 actual x Volumen Minuto (en ml) ———————————————————— Peso Predicho x 37.5 x 100 Valora Espacio Muerto sin necesidad de un Capnoprafo para la medición del PetCO2. Valores > 2 se asocian a más días de VM y Mortalidad. Saludos desde Veracruz
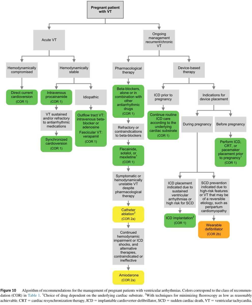
Declaración de consenso de expertos (Heart Rhythm Society - 2023) sobre el manejo de las arritmias durante el embarazo. Heart Rhythm 2023; DOI: doi.org/10.1016/j.hrth…
Tips ECV - Si el NIHSS es más de 15 ordene AngioTAC. Alta probabilidad de enfermedad de gran vaso especialmente ACM. - Si es hemorrágico y el paciente tiene menos de 55 años necesita RM si o si para búsqueda de fistula o malformación arteriovenosa.
📋 ¿Qué Significa la "P" en los Estudios? P = .011 ??? 👇🏼🔻 Aquí te lo explico 👇🏼🔻 📋 Usemos como ejemplo este estudio del VTI del Tracto de Salida del Ventrículo Izquierdo en TEP 🔍 Resultados del Estudio: - 🩺 Pacientes de riesgo intermedio a alto: Activación del equipo de…
👉¿Cómo anticoagular a una persona con OBESIDAD MÓRBIDA (IMC > 40 kg o > 120 kg)? 🆕¿ACOD? se puede considerar el uso de ACOD, con preferencia por rivaroxabán y apixabán. 🔴> 150 KG escasa evidencia 👁️ Ojo: Enoxa 40 mg/12 horas (no cada 24 h, y si IMC > 60 KG: Enoxa 60/12 h)
‼️Cansado de no saber si es una taquicardia ventricular o supra ventricular ‼️ ✅ Les comparto un algoritmo sencillo para diferenciarla 🍀 📍daño estructural cardíaco + derivación DII tiempo al primer pico de > 40 mseg + derivación aVR tiempo al primer pico > 40 mseg 🫀2…
En qué momento la educación médica se fue a la mierda ??? … En que momento ser residente se convirtió en un capricho y dejó de ser algo que uno se ganaba y merecía estar ahí ??? … Las nuevas generaciones están para llorar en medicina ….
🚑 Manejo de la #Anafilaxia con #Epinefrina 🚑 👇🏼🧵👇🏼 1️⃣ #Dosis_Recomendada: La dosis de epinefrina para tratar la anafilaxia es de 0.01 mg/kg de la solución de 1 mg/mL (1:1000), sin superar los 0.5 mg por dosis. 💉 2️⃣ #Preparación: La epinefrina está disponible en viales de…
Lo voy a decir hasta el cansancio, a mi país no le interesa la salud, para los políticos en 🇲🇽, la salud no es prioridad, a la mayoría de pacientes su salud es más bien un estorbo para llevar la malavida que tanto gusta. Trabajo en un hospital de 3 nivel y no tenemos reactivo…
📍Abordaje del edema generalizado 🌊
📍Abordaje del edema generalizado 🌊
EMCrit 369 - Iodinated Contrast Issues: Part 1 - Is Contrast-Induced Nephropathy (CIN) a Thing in Patients with Tenuous Renal Function with @kidney_boy [#FOAMed] emcrit.org/369
Como preparar un PUSH DOSE ÉPICO❓🤔💉 intensiveqare.com/infografias/28…
Doble terapia antiagregante plaquetaria dentro de las 72 h después de un #stroke 🧠stroke leve o AIT de alto riesgo de pb causa aterosclerótica, tx con clopidogrel y ASA iniciado en 72 h ➡️ un ⬇️ riesgo de stroke a 90 d vs ASA sola ⚠️Riesgo ⬇️ pero ⬆️ riesgo de 🩸 mod-grave
En litiasis renal 🪨, crearon una app que ayuda a decidir el manejo médico acorde al análisis metabólico del paciente. Es fácil, rápido y sencillo #ISNyoung Aquí en link👇🏼 StonePreventURS.com
💉GUÍA: GASOMETRÍA ARTERIAL💉 📌Hilo con:📌 •Prueba de Allen •Materiales •Maniobra •Interpretación y abordaje inicial 🇺🇸Si te interesa hacer un voluntariado en NY regístrate en: forms.office.com/r/CVWuZkMYdJ o en el enlace que encontrarás en mis historias. #ENARM #MIR #USMLE
UTILIZAR O NO ANALGESIA OPIOIDE PARA EL DOLOR ABDOMINAL AGUDO ANTES DEL DIAGNÓSTICO QUIRURGICO DEFINITIVO❓ ‼️ Muchos médicos se niegan a utilizar analgesia con opioides en el dolor abdominal agudo porque creen que perjudica la precisión del diagnóstico❌
Les comparto mi participación en este noticiero, gracias @CarlosDGChh por la invitación. youtube.com/live/fZBW0J3pp…
ITS HERE! The 5th Edition of the Ottawa Handbook of Emergency Medicine is OUT! This bedside handbook is a useful clinical guide to common ED presentations. 5th edition features additions to peds ortho, peds fever and gen sx emergencies! emottawablog.com/sdm_downloads/…

Orlando R. Pérez-Nie... @OrlandoRPN
93K Followers 14K Following ICU Consultant | Research in Low-Resource Settings | Theory-free, Evidence-based
el terapio @terapiomd
5K Followers 2K Following
Leonardo Santos @Leo_Santo5
7K Followers 1K Following Intensivista - Urgenciologo🏥 SoMEL💙 📕POCUS📱Running🏃🏾♂️ Artículos Médicos 👉🏼https://t.co/37FXHm0wJZ
Jorge M. Velázquez R... @yodagreenemd
8K Followers 2K Following Esposo, padre, médico urgenciologo. #EmergencyMedicine #SMME
Sinn Vs @sinnviso
252 Followers 427 Following De chiquita quería ser comediante. Es mejor perder la cordura y no las cosas irrecuperables. No me gusta peinarme. Enfermera|Nefrología|#HDF #YNWA❤️ #GoPackGo🧀
jose alberto niebla @janiebla
48 Followers 865 Following
Leshesrkau @LeshesrkauIdKD
41 Followers 4K Following
Adroit Surgical: Vie ... @adroitsurgical
950 Followers 1K Following 1 Make intubation First Pass Success easier for everyone that performs this procedure 2 Keep ETI THE Gold Standard To demo VS [email protected]
Gabriel Montoya @Gabrielmontoyar
31 Followers 128 Following
CódigoCrítico @ChicoResi
36 Followers 202 Following 👨⚕️ Médico residente con pasión por explorar el mundo ✈️ Siempre dispuesto a ayudar y aprender
Raúl Contreras Omañ... @hepatologo_RCO
12K Followers 7K Following Hepatologist, Clinical Research in Cirrhosis and Liver Diseases; Research and Statistics
Karla Leyva @im_drakarlag
22 Followers 77 Following MD. & MSc ADS. UNAM👩🏼⚕️🩺🩷 Research Fellow @mayoclinic 🇲🇽 / 🇺🇸 You can be better than you were the last time they saw you.
Mateo Campoy Orozco @MateoCampoy
0 Followers 3 Following
Rangel Gonzalez Barco @RangelBarco
79 Followers 1K Following
Katia Guevara Cortés @KatiaGueC
2 Followers 86 Following
Jesus armando Aguilar... @Jesar070284
15 Followers 33 Following Médico especialista en Medicina de Urgencias y especialista en Medicina Familiar
Estefania F @Stefaniafv
103 Followers 243 Following
LaRisa @Larisa239082881
8 Followers 67 Following
Karla Lorena @CharlotteAMD
62 Followers 473 Following Mi pasión son las artes (música y danza). Me gusta conocer de todo, lo natural, experimentar distintas cosas. Lo que considere de mi interés es serio.
Oscar Ignacio FC @OskyNacho8487
124 Followers 881 Following Medicina de Urgencias/Medicina Familiar/Podología/PapasDeFridaVictoriaLiam
Fabian Pardo Villegas @FabianPardoVil1
0 Followers 7 Following
Irving Arellano Rivas @irvingarellano
12 Followers 70 Following
lluvia hernandez @lleitsy
27 Followers 56 Following
Jose Valdez @josevldz
69 Followers 75 Following
Doc Dave @redshawkins
2K Followers 2K Following Opinología profesional☢️, algo de urgencias médicas 🩺🩻💉💊 y ciencias ocultas afines🕯️🕯️🕯️🇲🇽.......
mahoricee @mahoricee23
268 Followers 3K Following Dime y lo olvido, enseñame y lo recuerdo, involucrame y lo aprendo B.Franklin 📊🩺️🫁🧠🫀 Medicina Critica / Medicina de Urgencias
J U N E 🦋 @anahiescoboza
547 Followers 438 Following
Nan13 @Nan13_2021
7 Followers 168 Following
Karis Ledezma @kledezmacr
34 Followers 395 Following
T. Vercetti @DocVercetti
7K Followers 6K Following ¿Clasista? Clasista la vida que te hizo feo, bruto y sin talento. A DISFRUTAR LO VOTADO😏👏 #VercetTip Mis pronombres son not/a freak https://t.co/IEBVfQsLAS
Isabelita @IsaPoqui
194 Followers 278 Following I don't believe in failure cause i know the smallest voices they can make it major
Michell Martinez @_michellmtz
4K Followers 2K Following Twitter personal, Neumóloga pediatra, Mexicana. opinions are my own
Chino Ramos @chinoramos2
200 Followers 123 Following
Levi Hernandez @levi_hdez
681 Followers 2K Following R3 UMQx 👨🏾⚕️ | Lawyer | I love tacos and sincere smiles. I'm smaller in person. if you can dream it you can do it!! #traveler 🛫
Josué Cervantes @Josuecer
99 Followers 2K Following
Orlando R. Pérez-Nie... @OrlandoRPN
93K Followers 14K Following ICU Consultant | Research in Low-Resource Settings | Theory-free, Evidence-based
RECAT👩🏽⚕�... @LeslieMegom
36K Followers 1K Following Reanimación en Estados de Choque un Abordaje Transdisciplinario 💥
Christian S. @Sofade2ptos
24K Followers 730 Following 🇲🇽- Medicina de Cuidados Criticos 📝Grupo de telegram p/ descargar articulos➡ https://t.co/wEH93BR4Zx
Mauricio Ambriz @AmbrizMau
71K Followers 498 Following Medicina Interna @UdG_Oficial | IAGen @UniBarcelona | Profesor @MedInternaFAA | SNII-c @Secihti_Mx | Jefe de la División de Medicina del @HospitalCivil FAA
Jaime A. Gómez Roser... @JagomezR_MD
64K Followers 2K Following Cardiologist | Heart Failure | Biomarkers & Personalized Medicine | Science, Education & Research
Neuro Bullets @neurobullets
85K Followers 182 Following #MedEd #FOAMed #2MIR26 #ENARM #neurotwitter [email protected]
NephroPOCUS @NephroP
76K Followers 305 Following #POCUS #MedEd education 📖 | by Abhilash Koratala MD @KoraAbhi, Nephrologist & Intensivist | @MCW_Nephrology I Founding Member @POCUSIAPN | X≠ medical advice
Ramiro Esparza @docramiro
68K Followers 4K Following Medicina, ciencia y curiosidades. Educación médica.
Fede Gordo-Vidal @ventilacionmeca
25K Followers 2K Following Medicina Intensiva. Soporte respiratorio. Rock. Pádel y Pickleball.
Cápsulas De Medicina... @capsulas_de
10K Followers 21 Following Una forma fácil, artística y accesible para revisar la evidencia en Medicina Crítica
el terapio @terapiomd
5K Followers 2K Following
Leonardo Santos @Leo_Santo5
7K Followers 1K Following Intensivista - Urgenciologo🏥 SoMEL💙 📕POCUS📱Running🏃🏾♂️ Artículos Médicos 👉🏼https://t.co/37FXHm0wJZ
Alberto Gómez-Gonzá... @FisioPocus
5K Followers 1K Following Physiotherapist on ICU 🇲🇽 |HGM🦅| Mechanical ventilation & Ultrasound #POCUS| #ECMO| Put your ICU in movement 🏥🏃♂️| I´m Straight Edge ✖️|
Jorge M. Velázquez R... @yodagreenemd
8K Followers 2K Following Esposo, padre, médico urgenciologo. #EmergencyMedicine #SMME
Jesus Salvador Sanche... @JesusSanchez148
6K Followers 630 Following Construyendo un Nuevo Equilibrio... SNI 1
María A. Martínez @retinamexico
34K Followers 2K Following Oculocentrista. Cirujana de retina pediátrica, opero ojos chiquitos y chupo vítreo. Opiniones personales.
Dra. Dexametasona �... @Dexametasona_
38K Followers 448 Following Hello, deja el show. Barbie ginecóloga 🎀
Starlink @Starlink
1.4M Followers 29 Following Internet from space for humans on Earth. Engineered by @SpaceX
Club de Lectura Desin... @ClubLecturaDes
664 Followers 327 Following Entusiastas de la lectura que comparten además el gusto por escuchar #ECDQEMSD
armyemdoc @armyemdoc
5K Followers 560 Following Steve Schauer, DO, MS 👨🏻⚕️🚑 🪖| PGY15 | EM-tensivist | US Army | C2RASH Lab Director | (my opinions only, not medical advice)
Charlatanes Médicos @CharlatanesMed
69K Followers 310 Following Exponiendo médic@s apócrifos en pro de tu salud y la de tus bolsillos --Aportes DM--
Ansuz ✨ @Magui_ansuz
365K Followers 124 Following Twitch Partner l Instagram l tiktok l @Magui_ansuz
Iztapañero @iztapanero
456K Followers 100 Following Soy el Jacky Chan de la guarres, tomo lo que tengo a la mano para alcanzar el objetivo. @onlysearch_
Adroit Surgical: Vie ... @adroitsurgical
950 Followers 1K Following 1 Make intubation First Pass Success easier for everyone that performs this procedure 2 Keep ETI THE Gold Standard To demo VS [email protected]
Karla Paola @karlaa_paola
195K Followers 21 Following Hey you!! 😏💙 ⚡️Instagram @karlapaholaa ⚡️TikTok @karlaaa_paola
méndez 🇮🇨 @YoannaMeendez
68K Followers 1K Following requisitos: gustarte el kebab https://t.co/pd3BB1EpOK
Ojo de bife 🤌🏻 @elMartinGomez
7K Followers 979 Following Soy como Tarrare. Yo voy a cantar a mi modo, después que haya churrasqueado. El 87% de mis tuits tienen que ver con comida.
Yareli Villegas @DraNefrona
10K Followers 218 Following Creadora de NefronAdvice Maestría en Didáctica en Ciencias de la Salud Aprender Enseñando https://t.co/ajiTzXVfWJ
La Cemita Runner @Ximena_Cordova
16K Followers 964 Following Corro para evadir mis problemas, quiero viajar por el mundo haciendo maratones
Jujutsu Kaisen @JJKcontents
747K Followers 34 Following Daily Jujutsu Kaisen Content | fan account ⠀⠀⠀⠀⠀⠀ ⠀
El Profeta @EiProfeta
547K Followers 2K Following Dando noticias al mundo mágico desde tiempos inmemoriales. Contacto: [email protected] (Parody, not affiliated Warner Bros, Wizarding World)
Scenes From Imaginary... @ScenesFilms
869K Followers 3K Following They are all imaginary films. I set up the scene, take a photo, then write and add the dialogue subtitles.
𝑷𝒖𝒏𝒌 𝒚... @punk_y_cursi
113K Followers 542 Following 'Me gusta palabrear. Las palabras son para mí sirenas visibles, sensualidades incorporadas.' F. Pessoa
Octavio GR @tavogaro
193 Followers 258 Following El no habla del pasado, a el no le interesa el pasado, el no se asocia con otros, el solo hace lo que quiere, porque cree que es el más fuerte que existe.
Gerardo Pablo⚡️ @GerardoPablo
6K Followers 1K Following Nuevo disco: BIENMESABE / Matria II. Cantor mexicano Desde 1995. 13 discos. He cantado en 14 países. El Rayo⚡️
Hunter x Hunter 🃏 @HxHVizuals
366K Followers 33 Following Daily Hunter x Hunter Posts 📖 | Turn on Post Notifications! 🔔 | Dm for credit or Removal
Jim Halpert Argento @sapillopillo
112K Followers 182 Following subo cosas de the office. tuitero indie underground, seguime soy buen pibe.
Karla Leyva @im_drakarlag
22 Followers 77 Following MD. & MSc ADS. UNAM👩🏼⚕️🩺🩷 Research Fellow @mayoclinic 🇲🇽 / 🇺🇸 You can be better than you were the last time they saw you.
Urgencias Críticas @UrgCrit
16K Followers 96 Following “La medicina es lógica coherente y sencilla” Página de divulgación y difusión médica
Luz_AdrianaK @Luz_AdrianaK
4K Followers 1K Following Intentando cambiar el mundo un café a la vez, porque de baristas, poetas y teólogos todos tenemos un poco. Est. 2/06/1988 https://t.co/V3wFiAqpfF
Dra. LostO 🐻😷�... @PAOVICO
6K Followers 597 Following Urgencioloca 🩸 , intensivista⏳, amante de la música 🎶, viajes 🌎 y algo cinéfila 🎬
Emergency Medicine Da... @EmergencyDay
2K Followers 61 Following 27 May, Emergency Medicine Day, is the day to build awareness about the need for well developed, well prepared and well organised emergency medical systems!
rivers @samyriveratv
6.3M Followers 396 Following si sí soy la que no tiene alexa // partner en twitch 🎮 // ✉️ [email protected] // tengo dos equipos de futbol @pio_fc @piofcfemenil
UPAndo @UPAndo6
3K Followers 225 Following Ultrasonido en el punto de atención (UPA), educación médica de acceso abierto, gratuita, accesible. ¡UPAndo vamos insonando! https://t.co/258vCBxLXi
Pablo Galindo @galindozip
4K Followers 422 Following Nephrologist, Internist, interest in critical nephrology | INCMNSZ | HGM | Creator of @adequator_app | extracorporeal therapies | #NSMC 2020
Matthew McConaughey @McConaughey
3.0M Followers 187 Following Official twitter page of Matthew McConaughey and the Just Keep Livin' Organization. Co-founder @pantalonesXL
先生 Neto M.D. @Ernesto_AM_MD
1K Followers 4K Following Emergency medicine Quality and patient safety #painfreeED #uniteforsafecare
Hospital Infantil de ... @T_HIMFG
5K Followers 195 Following Instituto Nacional de Salud, líder en asistencia, enseñanza e investigación pediátrica en América Latina.
EMIVA @CursoEMIVA
1K Followers 497 Following Primum respirare, tum cetera. Honored member of the Bougie Club
Tomas Villen @TomasVillen
4K Followers 136 Following Odiar nos hace peores, excepto si odias el modo M en pulmón y el uso del palabro ecofast
Barbie Surgeon 🔪 @3_1416o
5K Followers 531 Following
ExcaliperEKG @ExcaliperEKG
528 Followers 1 Following Free interactive online tool for EKG learning! Designed by MGH cardiologist @jonathan_salik, log on to explore EKGs, answer quizzes, & watch video explanations!
Mel Herbert @MelHerbert
21K Followers 276 Following Founder EM:RAP, CEO TinyMedSchool, Author, Physician, educator and average guy!
Justin Morgenstern @First10EM
17K Followers 632 Following Emergency Doctor - Janus General Hospital | #FOAMed | Opinions obviously my own | https://t.co/GUv5FkBJnl